Description
What does features does it offer to users?
Calendar SPA
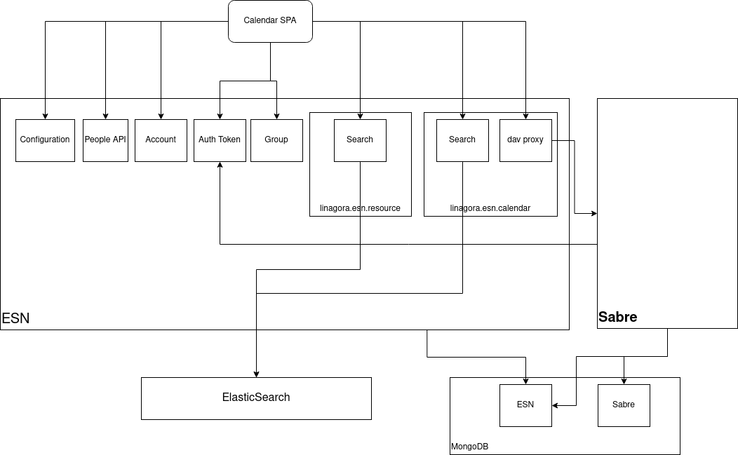
Logical architecture

This image can be opened and edited with Diagrams.net.
Calendar backend
SabreDav server
The SabreDav server connects to:
- a MongoDB server. It uses its own database, as well as the “esn” database.
Fault tolerence: The connector supports multi-nodes (replicaset). The FAstCGI script halts on startup if it fails to connect.
- the RabbitMQ server
Fault tolerence: The FAstCGI script halts on startup if it fails to connect. A HA RabbitMQ setup has never been tested with this server.
Software Versions
Here is the list of versions for the main solution.
Every minor version should be described here. Basically, make a copy-paste
and edit what is necessary for every version.
Use links as follows: [Version M.m.x](vM.m.x.html)
And please, use this template for these pages.
